This blog post was originally published at Camio’s website. It is reprinted here with the permission of Camio.
AI is transforming security from a cost center into decision infrastructure.
1. Why the Old Security Model Reached Its Limits
How the Single Pane of Glass Hit a Ceiling
For decades, the security industry chased an elusive “single pane of glass” — a unified interface promising to tame fragmented systems and high-turnover staff. The result was an overloaded UI where humans were expected to stare at screens and respond to alerts. It became about managing noise rather than driving outcomes.
AI changes this fundamentally.
Instead of cramming everything into one complex interface, AI distributes intelligence — pushing precise, context-aware insights and actions to the right people and systems at the right moment. Security operators still get critical insights, but as part of their natural workflows. It’s not about an operator’s screen anymore.
AI agents transform surveillance from passive observation into active orchestration — enabling proactive compliance, safety, and operational decisions without requiring human monitoring of every event.
The next phase isn’t more widgets on a dashboard or more alerts — it’s a fundamental inflection point toward decision infrastructure powered by intelligent agents.
Proof in practice: By using visual AI agents, a global nonprofit health and fitness federation secured liability insurance supporting 24/7 unstaffed operation. The AI monitors and acts on the risks that require immediate responses to satisfy the underwriting concerns that had previously prohibited insuring the risk. Staff receive escalated alerts from AI — without central station monitoring. McKinsey research shows AI-first workflows delivering measurable speed and savings across insurance functions.
2. The New Center of Gravity for Security
From Vendor Consolidation to Cloud-Native Intelligence
Traditional consolidation meant conglomerates like Motorola or Johnson Controls acquiring point products — video systems, access control, analytics — to build vertically integrated suites.
Today’s consolidation isn’t happening within security vendors. It’s happening in the broader IT stack, around AI foundation models, cloud-native platforms, and open interoperability that enable integration across all systems.
This architecture shift makes it practical to harness rapidly advancing AI capabilities while connecting security data to the latest tools in the AI ecosystem. Enterprises no longer just monitor — they optimize workflows, meet regulatory demands, and strengthen core business performance.
Security is no longer a silo. It’s an intelligence amplifier across the enterprise.
External drivers: IDC projects cloud infrastructure reaching 75% of total compute/storage spend by 2028. Compliance regimes are raising accountability standards. Geopolitical volatility demands resilient operations. These forces push enterprises toward cloud-native, AI-enabled platforms. Gartner estimates that 15% of day-to-day work decisions will be made autonomously by AI agents by 2028.
3. From Generic AI to Production Reality
Customization is Essential — Interoperability is Non-Negotiable
Generic AI cannot deliver production-grade outcomes in security. Effective deployment requires tailoring to domain-specific workflows, policies, and operational nuances.
This is why open architectures that support collaborative development — especially with engineers embedded in the field — are essential. Intelligent agents must understand policies, use domain-specific vocabulary, and trigger actions within existing workflows.
The gap between proof-of-concept and scalable, cost-effective performance is bridged through:
- Natural language policy interpretation without custom code
- Real-time video analysis distributed across edge and cloud
- Automated remediation actions integrated into new and established workflows
Instead of fixed classifiers and point-to-point application integrations, intelligent agents align to business policies, speak the organization’s vocabulary, and drive outcomes within existing workflows.
Evidence from early adopters: Agent-enabled call centers redesigned around agent autonomy resolve 80% of level 1 incidents and reduce resolution time 60–90%.
4. The AI-Native Security Stack
From Watching to Decision Infrastructure
The next phase isn’t more widgets on a dashboard or more alerts — it’s a fundamental inflection point toward decision infrastructure powered by intelligent agents.
It’s about knowing, predicting, and acting.
The most powerful impact comes from embedding rapidly advancing foundation models into domain-specific workflows — turning surveillance into decision infrastructure.
Not dashboards. Not consoles. Agents.
Agents that don’t just see — they decide, and they act.
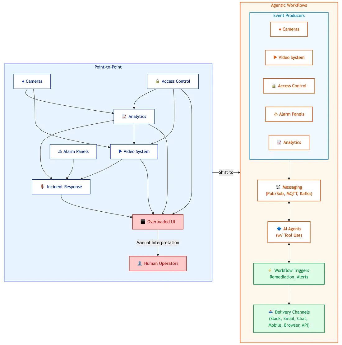
Market context: Labor shortages, rising costs of manual monitoring, and mounting pressure on critical infrastructure make this shift urgent. Cybersecurity operations research shows AI-driven decision infrastructure unlocking double-digit productivity gains like 54% reduction in time to resolve a device policy conflict. Similar efficiency gains in physical security can be delivered by the triage and resolution of incidents and alarms with the AI-native architecture illustrated in the diagram below.
The investments of global tech giants multiply enterprise outcomes far faster than legacy security stacks can improve.

The shift from point-to-point integrations to AI-driven workflows — where security events flow through intelligent agents that decide and act, turning surveillance into decision infrastructure.
The future of security is being led by organizations that align with the compounding innovation curve of the cloud-native AI stack — where the investments of global tech giants multiply enterprise outcomes far faster than legacy security stacks can improve.
Carter Maslan
Co-founder & CEO, Camio

